Announcements
Research News
This thesis study investigates the adoption of Generative Artificial Intelligence (GenAI) technologies among small and medium-sized IT enterprises in Türkiye. Using the Delphi method and Interpretive Structural Modeling (ISM), the research identifies key barriers and examines their interrelationships to reveal hierarchical influences. The study explores technological, organizational, and environmental determinants shaping GenAI adoption. Findings provide an empirically grounded framework that supports strategic decision-making for SMEs aiming to integrate generative AI effectively. The proposed model offers both theoretical insight and practical guidance for advancing AI-driven digital transformation.
Date: 22.12.2025 / 10:00 Place: B-116

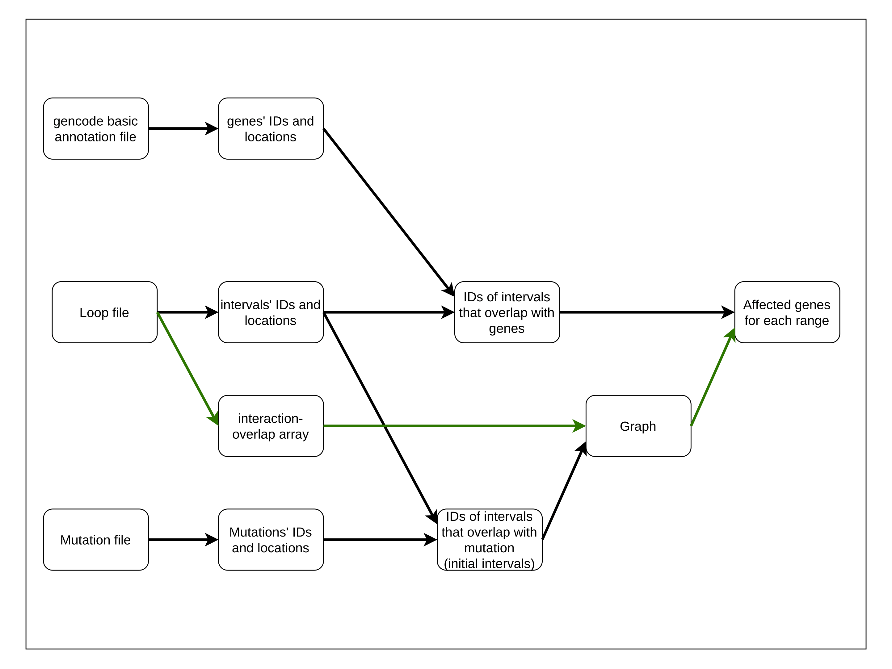
Somatic mutations drive the transformation of normal cells into cancer. However,distinguishing driver mutations, which confer a selective growth advantage, from the vast background of neutral passenger mutations remains a critical challenge. To address this, we introduce a novel graph-based framework that constructs mutation-centric networks by leveraging longrange genomic interaction data. Our method models genomic intervals as nodes and their long-range interactions or overlaps as edges. Starting from a ’seed’ mutation, the graph expands iteratively, finding overlaps and interacting intervals to capture both local and distal genomic context. This architecture allows us to quantify a mutation’s topological influence, identify complex structural patterns (such as graph cycles), and assess proximity to known driver genes across variable ranges. Furthermore, this approach naturally generates embeddings for individual mutations, enabling the clustering of samples based on mutation profile similarity. Ultimately, by providing a comprehensive, interaction-aware view of the genomic landscape, our framework facilitates more accurate driver identification and improved patient stratification for personalized treatment.
Date: 13.01.2026 / 11:00 Place: A-212

This thesis proposes the Data Governance Capability Maturity Model (DG-CMM), a structured assessment model based on ISO/IEC 330xx standards for evaluating organizational data governance maturity. The model examines maturity across four core process areas: Data, Organization, Strategy, and Technology. DG-CMM was developed using a Design Science Research methodology in line with Becker et al. (2009), incorporating an extensive literature review, a Modified Delphi approach with domain experts, and empirical case-based validation. The model offers organizations a standardized and actionable framework to systematically identify maturity gaps, prioritize improvements, and strengthen data-driven decision-making and strategic alignment through effective data governance practices.
Date: 16.01.2026 / 09:00 Place: A-212

Addressing the replication crisis in Terror Management Theory, this dissertation investigates the inconsistent link between Mortality Salience and risk-taking. It moves beyond self-reports by integrating three methodologies: causal modeling via a systematic literature review (ESC-DAG), objective neural measurement using EEG and the Balloon Analogue Risk Task (BART), and Bayesian cognitive modeling. By synthesizing causal, neural, and computational evidence, the study aims to clarify the cognitive mechanisms driving risk behavior under mortality salience, ultimately contributing to resolving the field's reproducibility challenges.
Date: 14.01.2026 / 10:30 Place: A-212

This thesis addresses the inherent complexity of discourse parsing in Natural Language Processing (NLP) by developing a multilingual framework implemented for Penn Discourse TreeBank (PDTB) datasets. Leveraging the advancements of Large Language Models (LLMs) and transformer architectures, the thesis proposes a hybrid methodology that integrates fine-tuned BERT models for Discourse Connective (DC) detection and argument span labeling with in-context learning strategies for Discourse Relation Recognition (DRR). The study bridges the gap between isolated sub-tasks and end-to-end processing by defining interconnected modules that link detection, labeling, and recognition phases. Evaluating this pipeline across seven datasets in English, Portuguese, and Turkish, the framework achieves performance on par with state-of-the-art models. Additionally, the thesis contributes a novel lightweight DC detection model and introduces a method to enhance implicit discourse relation recognition using machine translation techniques, demonstrating the efficacy of these approaches in both high- and low-resource linguistic contexts.
Date: 23.12.2025 / 15:00 Place: A-212
